PREFEITURA MUNICIPAL DE
TERRA NOVA

Institucional


PMTN - PREFEITURA MUNICIPAL DE TERRA NOVA

Rua Dr. Flávio Godofredo Pacheco Pereira, nº. 02, Caípe, 44270-000

Whatsapp: (75) 3238-2061
Email: governo@terranova.ba.gov.br 

Instagram: @prefeituradeterranova 

Funcionamento: de segunda a sexta, das 08h às 14h



GAB - GABINETE DO PREFEITO

Eder São Pedro Menezes 

Rua Dr. Flávio Godofredo Pacheco Pereira, nº. 02, Caípe, 44270-000

Whatsapp: (75) 3238-2061
Email: prefeito@terranova.ba.gov.br 

Instagram: @prefeituradeterranova

Funcionamento: de segunda a sexta, das 08h às 14h



GAP - GABINETE DO VICE-PREFEITO

Hélio Francisco Vinhas 

Rua Dr. Flávio Godofredo Pacheco Pereira, nº. 02, Caípe, 44270-000

Whatsapp: (75) 3238-2061
Email: viceprefeito@terranova.ba.gov.br 

Instagram: @prefeituradeterranova 

Funcionamento: de segunda a sexta, das 08h às 14h



ASCOM - ASSESSORIA DE COMUNICAÇÃO

Rua Dr. Flávio Godofredo Pacheco Pereira, nº. 02, Caípe, 44270-000

Whatsapp: (75) 3238-2061
Email: ascom@terranova.ba.gov.br 

Instagram: @prefeituradeterranova 

Funcionamento: de segunda a sexta, das 08h às 14h



OGM - OUVIDORIA GERAL DO MUNICÍPIO

Rua Dr. Flávio Godofredo Pacheco Pereira, nº. 02, Caípe, 44270-000

Whatsapp: (75) 3238-2061
Email: ouvidoria@terranova.ba.gov.br 

Instagram: @ouvidoriadeterranova 

Funcionamento: de segunda a sexta, das 08h às 14h



PGM - PROCURADORIA GERAL DO MUNICÍPIO

Rua Dr. Flávio Godofredo Pacheco Pereira, nº. 02, Caípe, 44270-000

Whatsapp: (75) 3238-2061
Email: procuradoria@terranova.ba.gov.br 

Instagram: @prefeituradeterranova 

Funcionamento: de segunda a sexta, das 08h às 14h



PGM - PROCURADORIA GERAL DO MUNICÍPIO

André Azevedo najar

Rua Dr. Flávio Godofredo Pacheco Pereira, nº. 02, Caípe, 44270-000

Whatsapp: (75) 3238-2061
Email: controladoria@terranova.ba.gov.br 

Instagram: @prefeituradeterranova 

Funcionamento: de segunda a sexta, das 08h às 14h



SEMAD - SECRETARIA MUNICIPAL DE ADMINISTRAÇÃO

Robson Ferreira Oliveira 

Rua Dr. Flávio Godofredo Pacheco Pereira, nº. 02, Caípe, 44270-000

Whatsapp: (75) 3238-2061
Email: administracao@terranova.ba.gov.br 

Instagram: @prefeituradeterranova

Funcionamento: de segunda a sexta, das 08h às 14h



SEMAM - SECRETARIA MUNICIPAL DE AGRICULTURA E MEIO AMBIENTE

Humberto Sena Teixeira Filho 

Rua Teles de Menezes, s/n, Centro, 44270-000

Whatsapp: (75) 3238-2061
Email: semam@terranova.ba.gov.br 

Instagram: @prefeituradeterranova 

Funcionamento: de segunda a sexta, das 08h às 14h



SEMAS - SECRETARIA MUNICIPAL DE ASSISTÊNCIA SOCIAL

Nilda São Pedro Menezes 

Praça São Roque, s/n, Centro, 44270-000

Whatsapp: (75) 3238-2061
Email: assistenciasocial@terranova.ba.gov.br  

Instagram: @prefeituradeterranova



SECEL - SECRETARIA MUNICIPAL DE CULTURA, ESPORTE E LAZER

Leandro José de Jesus Arcanjo

Centro Cultural Alan Santiago - Rua Dr. Américo Pacheco Pereira, s/n, Caípe, 44270-000

Whatsapp: (75) 3238-2061
Email: secel@terranova.ba.gov.br 

Instagram: @seceltn

Funcionamento: de segunda a sexta, das 08h às 14h



SMS - SECRETARIA MUNICIPAL DE SAÚDE

Roseane Santos Silva

Rua Dr. Flávio Godofredo Pacheco Pereira, nº. 02, Caípe, 44270-000

Whatsapp: (75) 3238-2061
Email: saude@terranova.ba.gov.br 

Instagram: @smsterranova

Funcionamento: de segunda a sexta, das 08h às 14h



SEDUC - SECRETARIA MUNICIPAL DE EDUCAÇÃO

Jeferson Santos do Nascimento

Rua Domingos Lima da Conceição, s/nº, Centro, 44270-000

Whatsapp: (75) 3238-2886
Email: educacao@terranova.ba.gov.br 

Instagram: @seduc_oficial 

Funcionamento: de segunda a sexta, das 08h às 14h



SEFAZ - SECRETARIA MUNICIPAL DA FAZENDA

Antônio Gabriel dos Reis Araújo

Rua Dr. Flávio Godofredo Pacheco Pereira, nº. 02, Caípe, 44270-000

Whatsapp: (75) 3238-2061
Email: sefaz@terranova.ba.gov.br 

Instagram: @prefeituradeterranova 

Funcionamento: de segunda a sexta, das 08h às 14h



SEGOV - SECRETARIA MUNICIPAL DE GOVERNO

Valdinei Costa Santos

Rua Dr. Flávio Godofredo Pacheco Pereira, nº. 02, Caípe, 44270-000

Whatsapp: (75) 3238-2061
Email: governo@terranova.ba.gov.br 

Instagram: @prefeituradeterranova 

Funcionamento: de segunda a sexta, das 08h às 14h



SEDUR - SECRETARIA MUNICIPAL DE DESENVOLVIMENTO URBANO

Wilton Souza Silva

Rua Dr. Flávio Godofredo Pacheco Pereira, nº. 02, Caípe, 44270-000

Whatsapp: (75) 98244-4061
Email: sedur@terranova.ba.gov.br 

Instagram: @sedurterranova 

Funcionamento: de segunda a sexta, das 08h às 14h


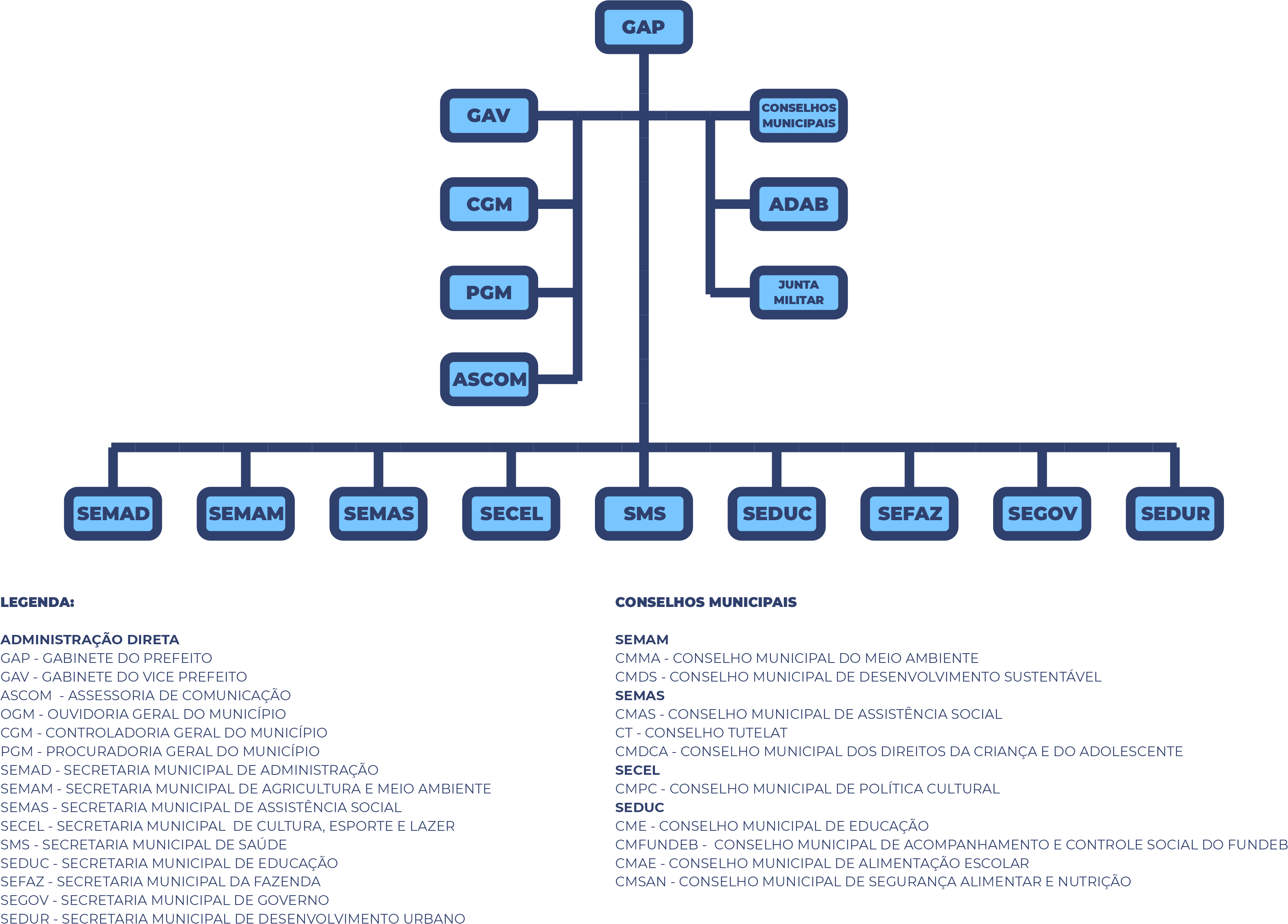
ORGANOGRAMA


Organograma da Prefeitura Municipal de Terra Nova | ASCOM |